胰腺癌是一种毁灭性的恶性肿瘤,其特点是死亡率高。 BRD4 是参与染色质重塑和转录调控的 BET 蛋白家族成员。几种BET抑制剂(BETi)已进入临床试验,显示出诱导癌细胞凋亡和肿瘤消退的潜力。然而,BETi的耐药在实体瘤中很常见。在胰腺癌中,研究人员发现肿瘤微环境中的癌症相关成纤维细胞 (CAFs) 通过诱导 BRD4 的表达降低 BET 抑制剂 JQ1 的敏感性。此外,CAFs在肿瘤致密基质屏障的形成中起着至关重要的作用,其改变了肿瘤组织的微血管,限制药物和免疫细胞的浸润。
南京大学医学院吕瑛等研究人员通过公共数据库和实验证实了胰腺癌对JQ1的敏感性较差,CAFs在胰腺癌中占很大比例,且CAFs标志性基因的表达与BRD4的表达之间存在正相关,表明胰腺癌中富含的CAFs 可能与其对 JQ1的敏感性较差相关。
随后研究人员发现来自 CAFs 的条件培养基可以促进胰腺癌细胞的增殖迁移侵袭,并且促进胰腺癌细胞BRD4的表达。而使用PFD预处理CAFs后可以逆转CAFs诱导的恶性表型,并且下调BRD4的表达。因此研究人员认为通过PFD抑制肿瘤微环境中的CAFs,可以增强JQ1的抗肿瘤效果。
而胰腺癌微环境呈现出丰富的基质成分,常规的给药方式很难将药物有效地递送至肿瘤组织,导致药物被阻滞在基质中。因此研究人员设计了一种特洛伊木马系统(CTL),利用CAFs细胞膜包覆脂质体实现其对胰腺癌肿瘤微环境的归巢,在到达肿瘤后通过脂质体表面偶联的TAT肽主动穿透细胞。体内及体外实验均表明,这种改性脂质体对胰腺癌具有出色的主动靶向能力。随后使用CTL将JQ1和PFD特异性的递送到胰腺癌小鼠体内,实验结果表明,与PBS对照组相比,游离JQ1组对肿瘤生长没有显著抑制作用,而JQ1@CTL组显著抑制了肿瘤生长,表明CTL将JQ1主动靶向递送至肿瘤中,导致药物灌注增强。JQ1&PFD@CTL组表现出最强的抗肿瘤作用,WB发现其具有最低的α-SMA,collagen I和BRD4的表达水平。表明PFD的加入减少了细胞外基质的产生,并且增加了肿瘤细胞对JQ1的敏感性。通过免疫荧光染色研究了分布模式,发现在血管周围表现出致密的纤维基质,而PFD的加入减弱了血管周围的基质包裹,允许药物更深层次的渗透。
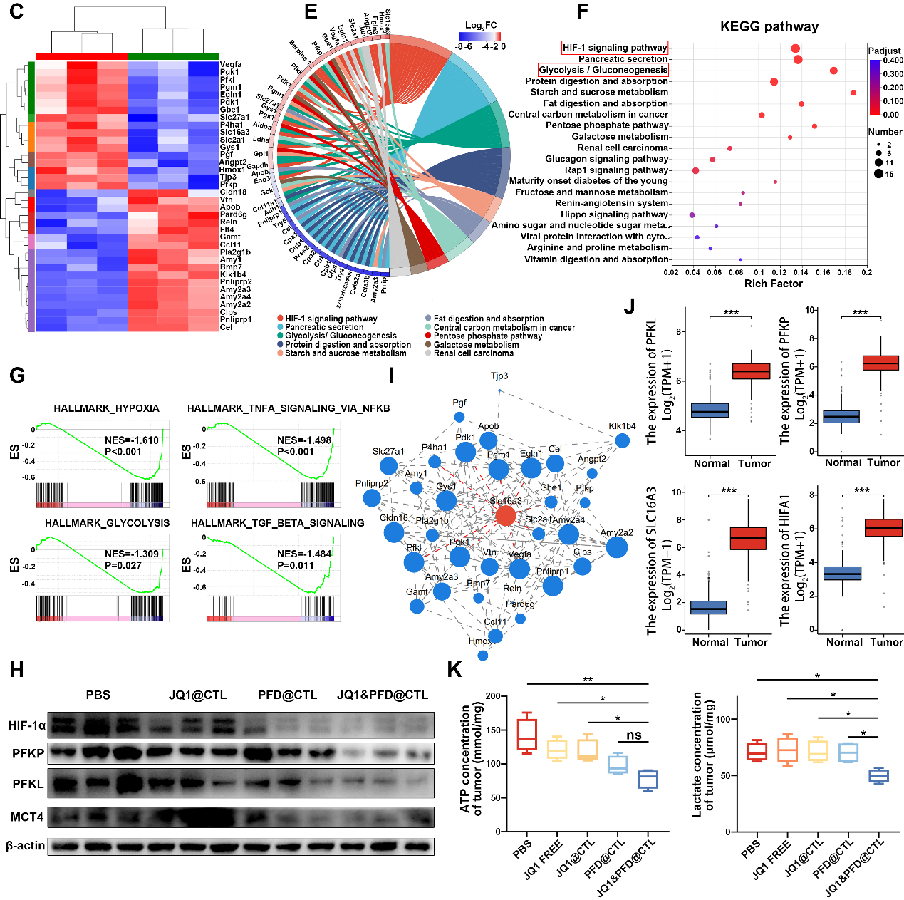
研究人员为了阐明PFD对胰腺癌的抗癌作用机制,对JQ1&PFD@CTL和JQ1@CTL治疗组的肿瘤组织进行了转录组测序。KEGG富集分析研究差异表达基因,发现其主要富集在HIF-1信号通路和糖酵解信号通路,并且观察到在JQ1&PFD@CTL治疗组糖酵解关键酶的下降和乳酸及ATP水平的降低,表明肿瘤组织主要的能量代谢途径被抑制。

综上,针对CAFs在胰腺癌中的作用机制,研究人员设计了一种主动靶向富含CAFs的胰腺癌的特洛伊木马系统,通过PFD减少肿瘤微环境中细胞外基质的产生,进一步暴露胰腺肿瘤,增加后续的药物灌注。并且PFD通过调节CAFs对BRD4的影响增强了癌细胞对JQ1的敏感性。转录组测序表明PFD治疗改善了肿瘤组织的缺氧环境,并下调了糖酵解的关键酶和产物,导致肿瘤的能量代谢障碍。本研究中提出的策略将抗纤维化药物和化疗药物整合在纳米载体中,通过增强药物渗透和提高化疗疗效,作为一种有前途的药物递送机制来增强耐药肿瘤的治疗。

2023年11月16日,南京大学医学院附属鼓楼医院吕瑛教授、张舒博士和朱运药师在Advanced Science在线发表题为CAFs Homologous Biomimetic Liposome Bearing BET Inhibitor and Pirfenidone Synergistically Promoting Antitumor Efficacy in Pancreatic Ductal Adenocarcinoma的研究论文,该研究对胰腺癌肿瘤微环境中CAFs的功能表型进行了全面的描述,设计新型靶向材料针对CAFs,为胰腺癌的治疗提供新的理论基础和治疗见解。南京大学医学院附属鼓楼医院吕瑛教授、张舒博士,朱运博士为本文的共同通讯作者。南京大学医学院硕士研究生张尹、南京大学生命科学学院博士研究生于冉冉、南京大学医学院附属鼓楼医院赵成博士为本文的共同第一作者。

原文链接:
