牙周病患病率高,症状隐匿易被忽视,待发展到重度牙周炎可导致牙齿松动脱落,还可能与一些全身疾病的发生发展有关。长期以来,人们认为牙周炎和全身疾病的联系主要通过血液途径,即牙周致病菌和炎症介质通过破溃的牙周袋进入血液,从而影响全身健康。然而,近年来不少证据表明,牙周炎可能通过口-肠轴影响全身健康。
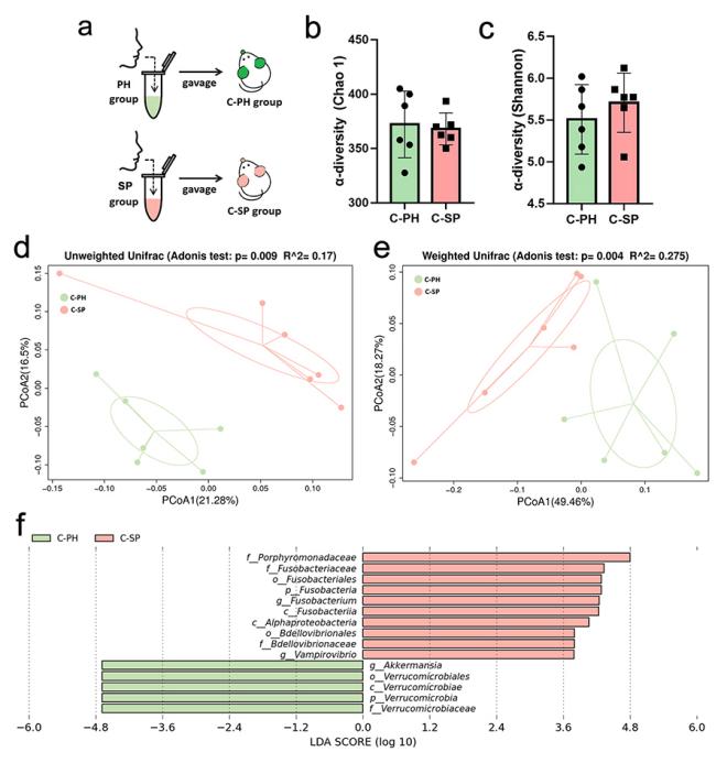
闫福华教授团队前期发表在Journal of Dental Research的研究确认了牙周炎可以通过肠道菌群影响全身健康(Li et al.,2021)。随后,另外一篇发表在Journal of Dental Research的研究则显示牙周炎唾液菌群可能促进结肠炎的发展(Qian et al., 2021),提示牙周炎唾液菌群可能影响肠道健康。然而,牙周炎唾液菌群能否打破健康动物的肠道菌群平衡、扰乱肠道免疫稳态还有待确认。成年人每天吞咽1-1.5L唾液,致病性口腔微生物可能随唾液进入肠道,从而影响肠道菌群和肠道健康。闫福华团队通过临床试验确认了唾液细菌和肠道细菌的相关性;为验证这一相关性,研究人员将人类唾液菌群通过灌胃的方法给予牙周健康的野生型小鼠(健康的牙周可以避免血液途径的影响),从而确认口腔-肠道途径可能是独立于血液循环之外的新途径。从而得出结论,牙周细菌可以通过唾液吞咽途径影响健康动物的肠道菌群和肠道健康。该研究结果还发现,灌胃24小时后,仍然能在动物肠道内检测到唾液细菌,提示牙周细菌通过唾液进入肠道后,可能存活下来。
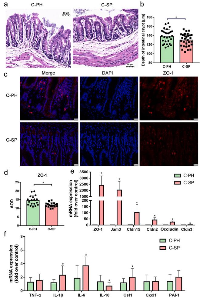
闫福华团队的研究为牙周炎和全身疾病的联系机制研究提供了新的证据,并首次验证牙周炎唾液菌群可能在肠道健康状态下打破肠道菌群平衡、扰乱肠道免疫稳态。基于此项研究,未来可能发现新的干预目标,并促进制订精准的干预策略。

图1牙周炎患者唾液菌群灌胃给小鼠后,小鼠肠道菌群改变
图2牙周炎患者唾液菌群进入小鼠肠道后,小鼠肠黏膜屏障破坏
2022年6月23日,南京大学医学院附属口腔医院牙周病科闫福华教授团队关于牙周炎和系统性疾病联系的研究成果,题为“Periodontitis may induce gut microbiota dysbiosis via salivary microbiota”,以研究长文(Research article)在线发表于国际一流期刊、卓越期刊《International Journal of Oral Science》)。论文通讯作者为闫福华教授、陈斌副主任医师,第一作者为保珺医师、李丽丽医师。该研究受国家自然科学基金(编号:81970939)及南京口腔疾病临床医学研究中心项目(编号:2019060009)资助。

